河北化工医药职业技术学院

211 | 985 | 双一流 | 医药
河北省 高职(专科) 省重点 公办

7704

学以进德,工以养技

0311-85110111,0311-85110222,0311-85118081,0311-85110036(兼传真)

http://www.hebcpc.cn/

校园
视频
图片

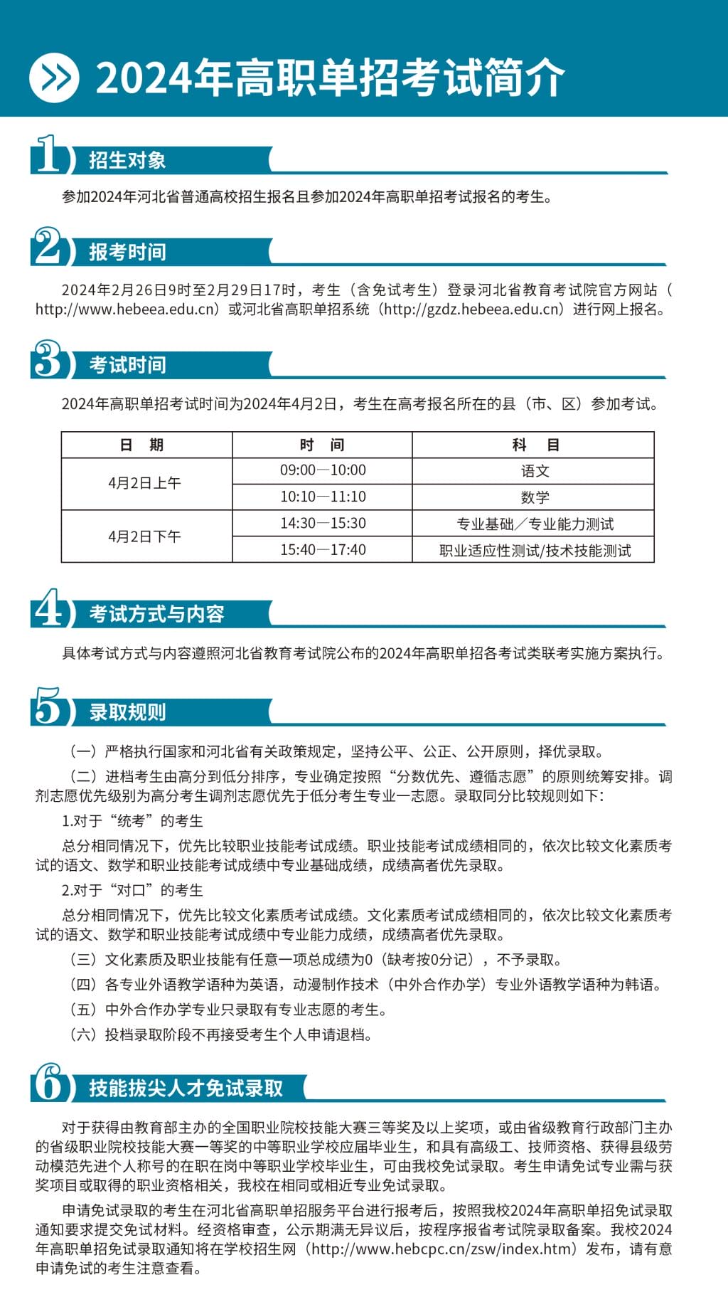
河北化工医药职业技术学院2024年单招简章

2024-01-18 09:11:58      分享至:

河北化工医药职业技术学院2024年单招简章

2024-01-18 09:11:58